新闻动态
通知公告
关于开展长聘、准聘岗教师聘期考核工作的通知
2020-07-03 19:25 刘佳
各基层单位、各位老师:
《关于开展长聘、准聘岗教师聘期考核工作的通知》已在校内信息发布,请点击链接查阅 http://today.hit.edu.cn/article/2020/07/03/77791。
3377体育相关安排如下图所示:

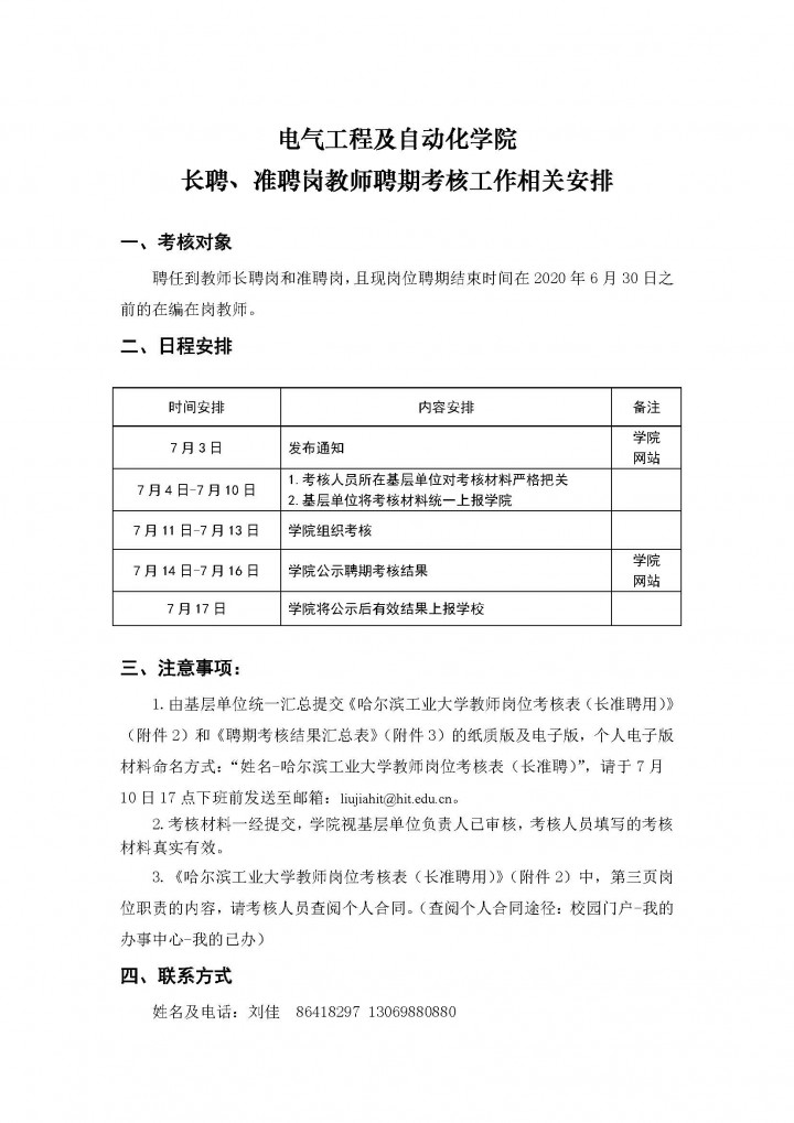
各基层单位、各位老师:
《关于开展长聘、准聘岗教师聘期考核工作的通知》已在校内信息发布,请点击链接查阅 http://today.hit.edu.cn/article/2020/07/03/77791。
3377体育相关安排如下图所示:




